#include <cstring>
#include <cstdlib>
#include <new>
#include <iostream>
#include "sgfatal.hpp"
Include dependency graph for Array.hpp:

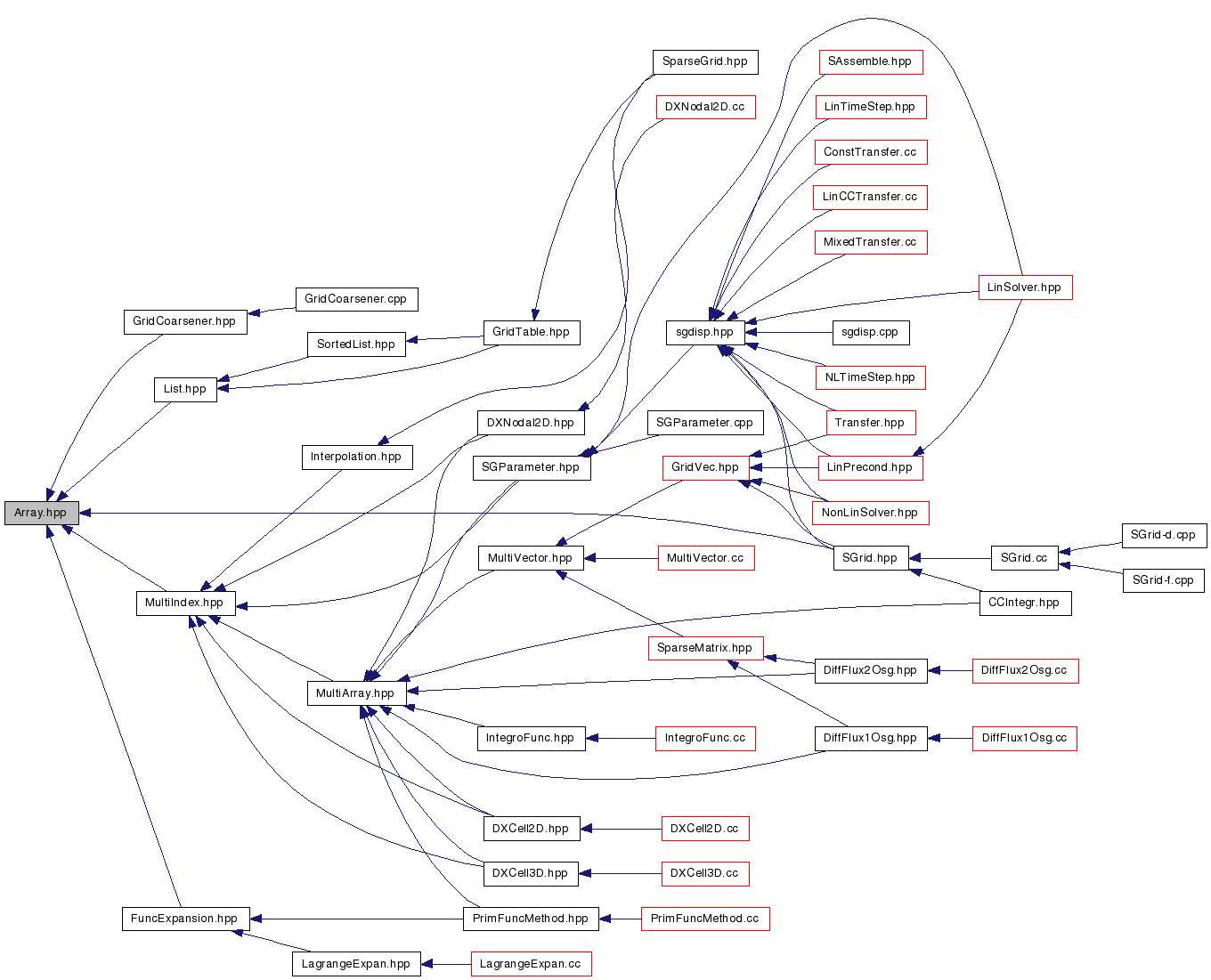
This graph shows which files directly or indirectly include this file:

Classes | |
| class | Array< T > |
| Template data structure of type array. More... | |
Functions | |
| template<typename T> | |
| std::ostream & | operator<< (std::ostream &out, const Array< T > &array) |
| The C++-style output operator. | |
| template<typename T> | |
| std::istream & | operator>> (std::istream &in, Array< T > &array) |
| The C++-style input operator. | |
Template data structure of type 'dynamically allocated array'. This is a base for all the main SG data structures.
| std::ostream& operator<< | ( | std::ostream & | out, | |
| const Array< T > & | array | |||
| ) | [inline] |
The C++-style output operator.
| [in] | out | std::ostream to which the array will be dumped. |
| [in] | array | The array to dump to the std::ostream. |
| std::istream& operator>> | ( | std::istream & | in, | |
| Array< T > & | array | |||
| ) | [inline] |
The C++-style input operator.
| [in] | in | The std::istream to obtain data from. |
| [in] | array | The array to be filled with data. |
1.5.2